首页
关于永兴
公司简介
资质证书
检测能力
公司服务
企业形象
仪器设备
承诺声明
专家人才
企业文化
工程业绩
报告查询
新闻资讯
公司新闻
行业资讯
通知公告
资料下载
招贤纳士
人才理念
招聘信息
乐动(中国)
党建专栏
通知公告
关于规范检测报告领取流程的通知
(2023-11-15 11:55:35)
关于规范混凝土、砂浆类龄期试件制件及送检的通知
(2023-07-07 12:44:04)
2023关于规范取样信息录入的通知
(2023-07-06 09:38:38)
招聘消防设施操作员
(2023-04-17 11:46:18)
招聘全职持有正高级工程师职称人员
(2023-02-16 14:20:07)
招聘持无损检测(焊缝探伤)Ⅲ级证人员
(2023-02-16 14:19:00)
关于执行夏季作息时间的通知
(2021-04-28 09:29:27)
关于公示贵州省2020年拟认定高新技术企业名单的通知
(2020-10-16 09:37:35)
“质量月”检验检测机构开放日活动
(2020-09-04 16:34:19)
公正性声明
(2019-06-23 10:39:30)
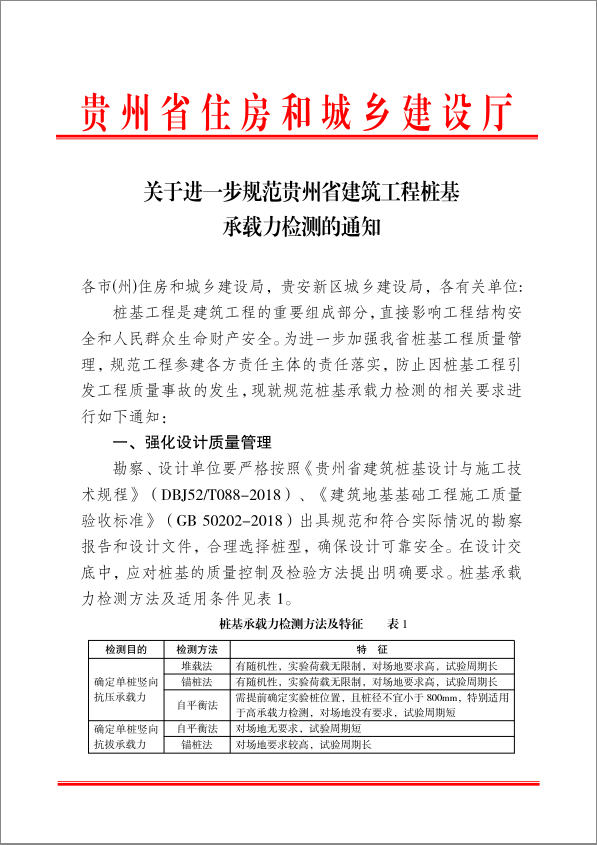
关于进一步规范贵州省建筑工程桩基承载力检测的通知
发布日期:2023-02-06 10:41:43 点击次数:4306
关闭
打印
国家技术标准资源服务平台
国家工程建设标准化信息网
国家市场监督管理总局
中华人民共和国住房和城乡建设部
中国合格评定国家认可委员会
贵州省交通运输厅
贵州省市场监督管理局
贵州省住房和城乡建设厅
版权所有 乐动官方注册
地址:贵阳市白云区黑石头村委会
备案号:
黔ICP备12001828号-1
贵阳永兴客服
关闭客服
华体会线上平台(集团)官方网站
|
B体育平台
|
B体育·体育
|
乐动在线平台
|
华体会平台
|
必一体育·体育
|
B体育网页版页面
|
米兰买球·(中国)官方网站
|
必一在线注册_必一(中国)
|